太阳集团1088vip
首页 > 太阳集团1088vip > 正文
时间:2022-05-03 16:58:22 点击:
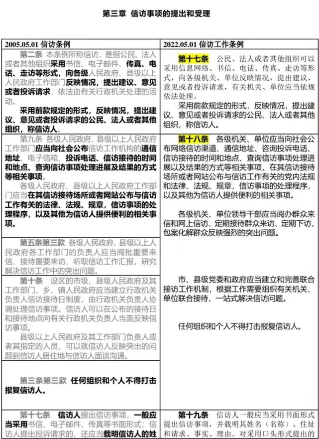
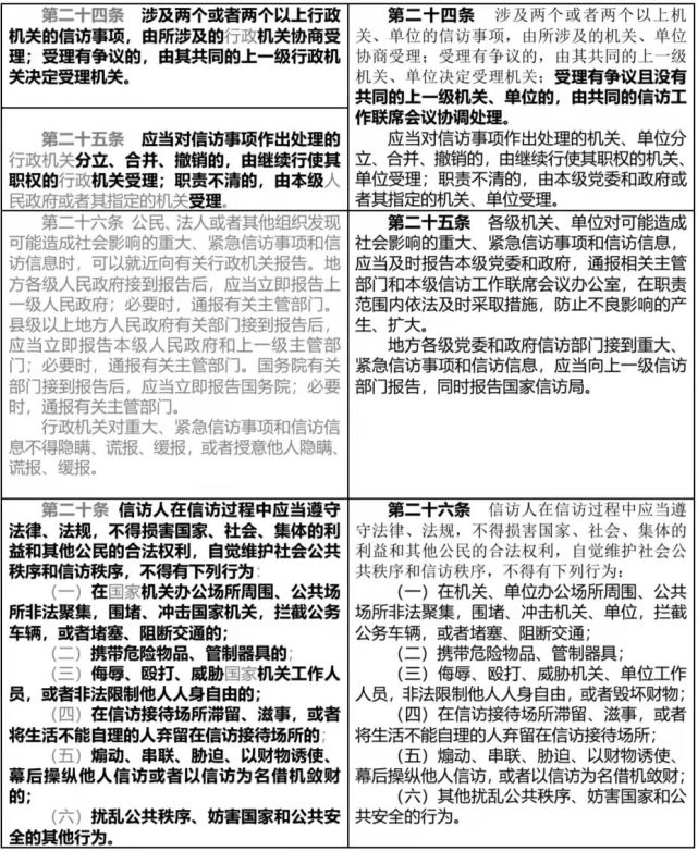
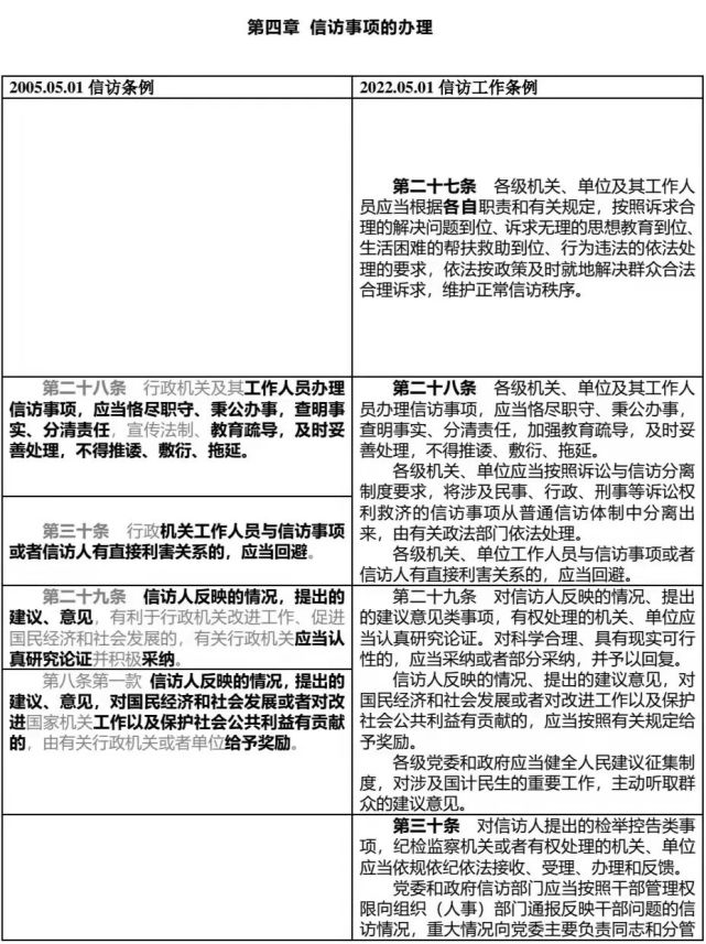
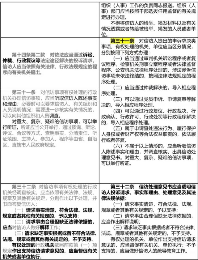
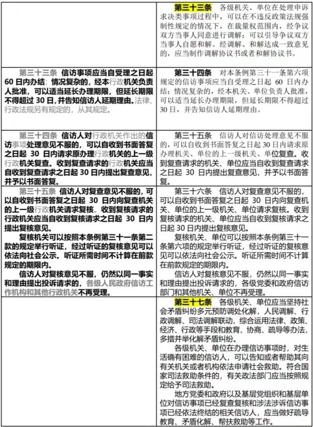
《信访工作条例》与《信访条例》新旧条文对照
《信访工作条例》2022年1月24日中共中央政治局会议审议批准、2022年2月25日中共中央、国务院发布,将于2022年5月1日施行。随后,国务院令752号《国务院关于修改和废止部分行政法规的决定》宣布自2022年5月1日起废止自2005年5月1日起施行的《信访条例》。为方便对该部新规的学习与应用,现将新旧规定进行比对内容分享如下:
(说明:旧规中黑色粗体字是被新规保留的内容)

















